Benachrichtigungen
Benachrichtigungen zeigen kurze Informationen an, die von der unteren rechten Ecke von VS Code angezeigt werden.

Sie können drei Arten von Benachrichtigungen senden
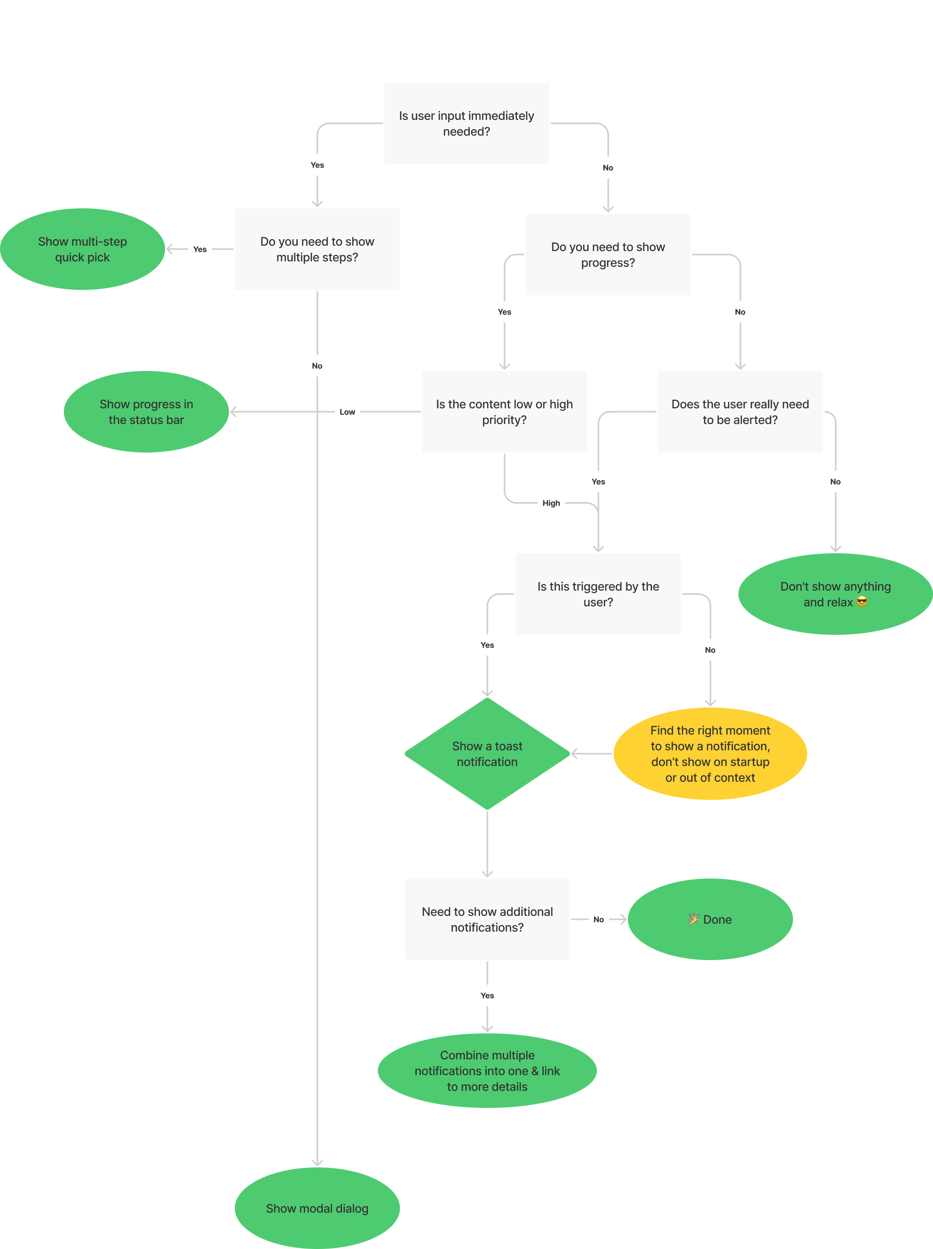
Es ist wichtig, die Anzahl der gesendeten Benachrichtigungen zu begrenzen, um die Aufmerksamkeit des Benutzers zu respektieren. Um Ihnen bei der Entscheidung zu helfen, ob Sie eine Benachrichtigung anzeigen sollten oder nicht, folgen Sie bitte unserem Entscheidungsbaum für Benachrichtigungen.
Beispiele für Benachrichtigungen

Diese Benachrichtigung wird angezeigt, nachdem der Benutzer einen Befehl Version aktualisieren ausgeführt hat. Beachten Sie, dass keine zusätzlichen Aktionen vorhanden sind und sie rein informativ ist.

Dieses Beispiel hebt ein Problem mit einer Funktion hervor, die Benutzereingaben erfordert, und zeigt Aktionen zur Behebung des Problems.

Dieses Beispiel zeigt eine Fehlermeldung mit einer Aktion zur Behebung des Problems.
✔️ Tun
- Respektieren Sie die Aufmerksamkeit des Benutzers, indem Sie Benachrichtigungen nur senden, wenn es unbedingt notwendig ist.
- Fügen Sie für jede Benachrichtigung eine Option Nicht mehr anzeigen hinzu.
- Zeigen Sie eine Benachrichtigung nach der anderen an.
❌ Nicht tun
- Wiederholte Benachrichtigungen senden
- Für Promotion verwenden
- Beim ersten Installieren um Feedback bitten
- Aktionen anzeigen, wenn keine vorhanden sind
Fortschrittsbenachrichtigung
Wenn Sie den Fortschritt für einen unbestimmten Zeitraum anzeigen müssen (z. B. beim Einrichten einer Umgebung), können Sie die Fortschrittsbenachrichtigung verwenden. Diese Art von globaler Fortschrittsbenachrichtigung sollte als letzter Ausweg verwendet werden, da der Fortschritt am besten im Kontext (innerhalb einer Ansicht oder eines Editors) gehalten wird.
✔️ Tun
- Link anzeigen, um weitere Details (wie Protokolle) anzuzeigen
- Informationen anzeigen, während die Einrichtung fortschreitet (Initialisieren, Erstellen usw.)
- Aktion zum Abbrechen des Vorgangs bereitstellen (falls zutreffend)
- Timer für abgelaufene Szenarien hinzufügen
❌ Nicht tun
- Eine Benachrichtigung im Fortschritt laufen lassen

Dieses Beispiel verwendet die Fortschrittsbenachrichtigung, um die Einrichtung einer Remote-Verbindung zu zeigen und gleichzeitig einen Link zu den Ausgabeprotokollen (Details) bereitzustellen.
Modales Dialogfeld
Wenn Sie sofortige Benutzereingaben für eine Aktion benötigen, können Sie ein modales Dialogfeld anzeigen. Dieses UI-Element sollte mit Vorsicht verwendet werden, da ein modales Dialogfeld Benutzerinteraktionen außerhalb des Dialogfelds blockiert, bis es geschlossen wird.

Dieses Dialogfeld wird nach dem Verschieben einer JavaScript/TypeScript-Datei angezeigt und fragt, ob Importanweisungen in anderen Dateien aktualisiert werden sollen.
✔️ Tun
- Verwenden Sie modale Dialogfelder nur, wenn Sie eine sofortige Benutzerinteraktion benötigen.
- Stellen Sie gegebenenfalls eine Aktion bereit, um wiederholte Benutzerbestätigungen zu vermeiden (Aktion Immer/Nie).
- Erwägen Sie die Verwendung eines Kontrollkästchens, um die Wahl des Benutzers zu speichern.
❌ Nicht tun
- Verwenden Sie modale Dialogfelder, um mehrere Schritte zu bestätigen.
- Verwenden Sie modale Dialogfelder, um Nachrichten anzuzeigen, die keine Aktion vom Benutzer erfordern.
- Zeigen Sie ein modales Dialogfeld für Aktionen an, die nicht ausdrücklich vom Benutzer initiiert wurden.
